许昌市禹州市山货乡人民政府 乡级
2022-11-20 2022-11-29 16:34

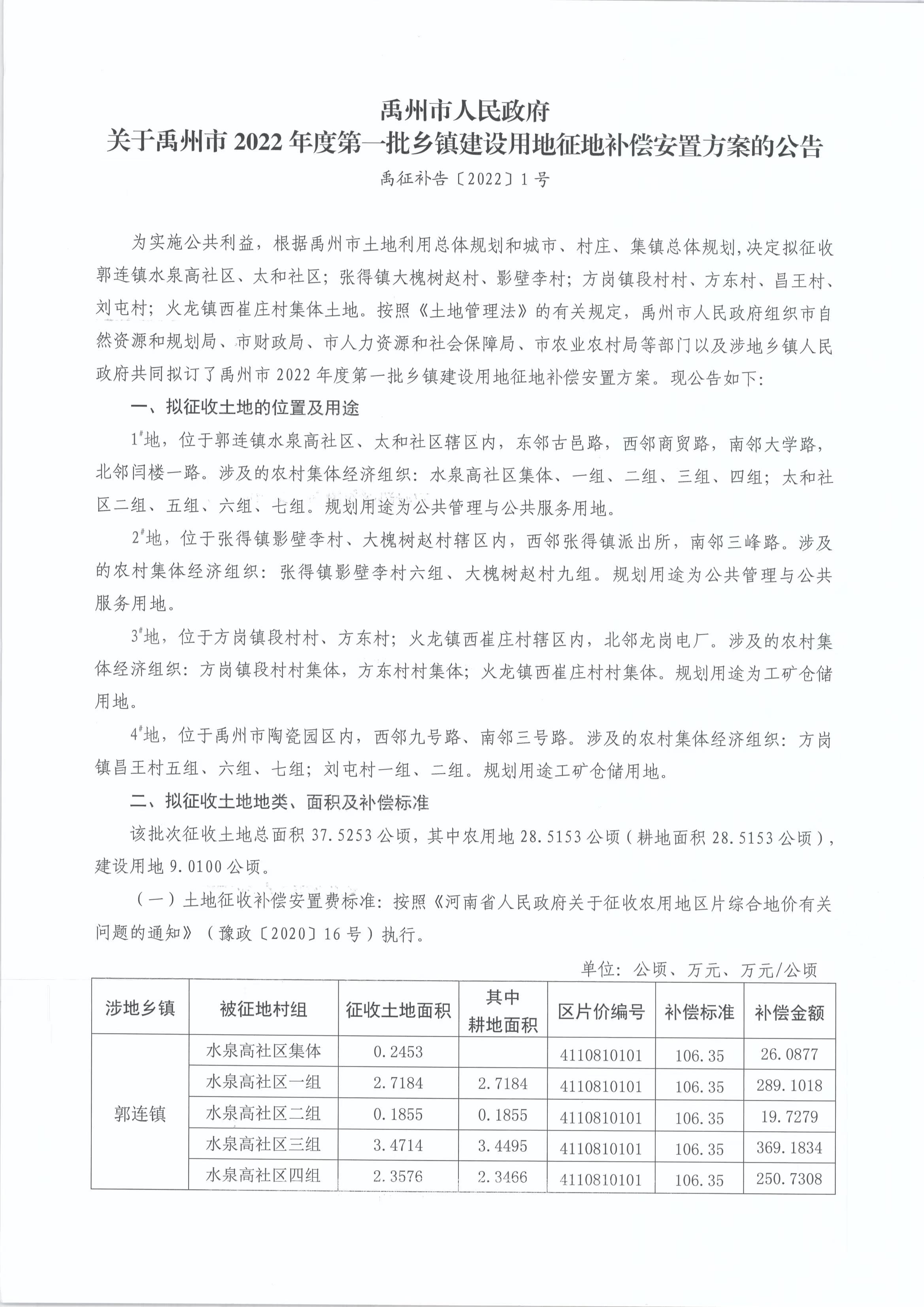
乡镇建设用地征地补偿安置方案的公告

【信息来源:【作者:【信息时间:2022-11-29 16:34  阅读次数: 】【字号 】【我要打印】【关闭








Baidu
map