2024-01-16
2024-01-16 11:57
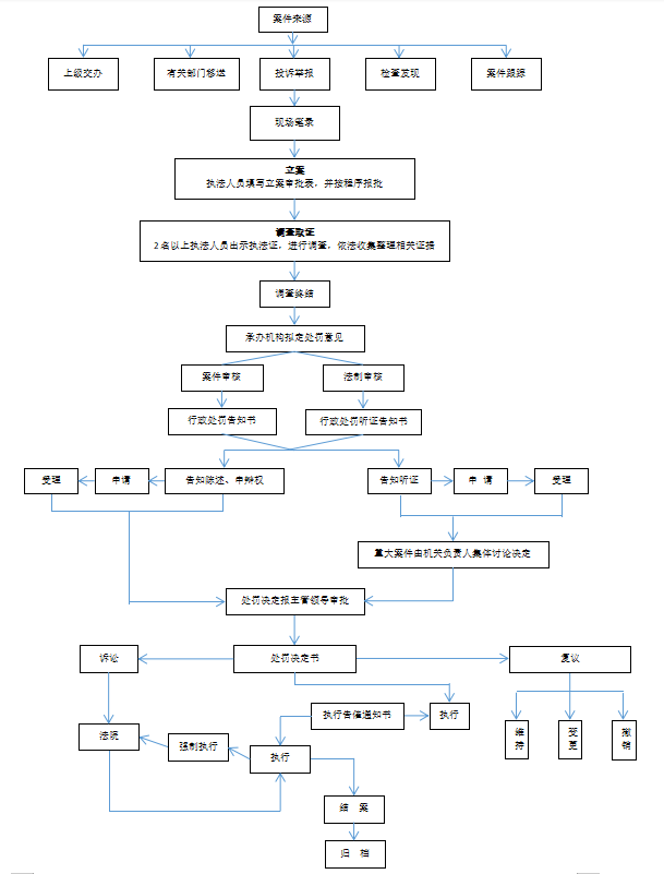
市场监督管理局行政处罚流程图(一般程序)
【信息来源:
】
【作者:
】
【信息时间:2024-01-16 11:57 阅读次数:
】【字号
大
中
小
】【
我要打印
】【
关闭
】
map